Skip to content

IP & Publications

Patents 3 nos (in Process)

P1 CONFIGURATION HYBRID 2-WHEELER (CRANKSHAFT MOUNTED ELECTRIC MOTOR)

Research equipment

Research equipment

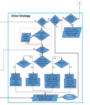
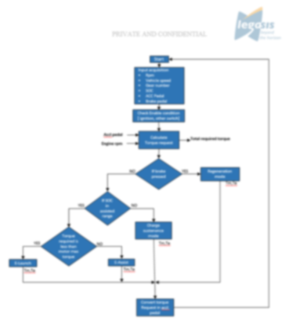
DESIGN & DEVELOPMENT OF A RETROFIT SOLUTION FOR CONVERTING A CONVENTIONAL LCV INTO PARALLEL HYBRID ELECTRICAL VEHICLE

Research equipment

Research equipment

Papers & Publications

Research equipment